
作者 | 苏永康,上海交通大学“好大学在线”运行主管,混合式教学创新者联盟创始人
来源 | “逍遥思维”公众号
信息爆炸时代,知识获得越来越容易。人工智能快速发展,人机合一成为可能。技术重新定义学习,并倒逼教育改革。ChatGPT、Sora的出现促使我们反思高等教育改革,我们可能需要基于KAQ(知识能力素质)培养理念注重一体化培养,抛弃灌输式讲授,回归对话式教学及启发式教学。“内容为王”可能受到挑战。
生成式人工智能为教育带来了更加个性化、智能化和创新化的学习体验和教学方法,有助于提升学生的学习效果,智慧课程应运而生。今年3月教育部高教司在《中国高等教育》发文“人工智能引领高等教育数字化创新发展”,指出高等教育迫切需要在育人理念、办学路径、教学模式、学习范式、评价方式等方面进行深层次变革,塑造“智能+”高等教育新生态。培养重心要从“学知识”向“强能力”转变,教学要从“师生交互”向“师/生/机”深度交互转变,学生要从“被动学习”向“自主学习”转变。今年教育部将推动人工智能与教育教学深度融合,建设“五个一批”,其中包含打造一批智慧课程。

目前针对智慧课程还没有完整的定义和明确的内涵,以下我将尝试对“智慧课程”的定义、内涵和特征做一些解释。个人观点,欢迎讨论。
智慧课程:是秉承“以人为中心”、“以学生(发展)为中心“的理念,系统融合了生成式人工智能、大数据等前沿信息技术,基于在线学习平台、AI工具、智慧教室及必要的教学资源与支持,开展深度混合式学习设计,持续进行优化迭代的一种创新型课程。
智慧课程的内涵包括了智慧化的课堂环境、智能化的教学平台、个性化的学习体验以及多元化的教学方法等。在智慧课程中,教师扮演着引导者和指导者的角色,借助创新理念和先进技术,为学生构建丰富多彩的学习场景,激发他们的学习兴趣和创造力,强化培养学生的核心素养。
智慧课程具备以下特征
(1)坚持以人为中心,以学生为中心的理念。人工智能融入教育教学,不是替代教师,而是提升效率、辅助教师。在教师和人工智能的角色定位上,始终以教师为中心。在教师、学生与人工智能的关系上,始终以学生为中心。最终“以人为中心”意味着将学生置于教学活动的核心位置,注重满足学生的个性化需求、发展潜力和学习动机。

(2)生成式人工智能深度融入。在线教学平台、智能助教、智能学伴、数字画像、智能管理等成为必备。同时智慧课程建设是一种生成的过程,教师应关注学生的学习特征和学习生成性,需要在课程活动中引导学生共同创造、构建课程意义,体现动态性、生成性和创造性。
(3)深度混合式学习设计。混合式学习的定义为:学生能部分控制学习的时间、地点、进度和路径,整合了线上参与式主动学习和线下参与式主动学习以产生整体性学习(情感)体验的一种教学方式。混合式学习具有参与性、灵活性、互动性、个性化、自主性、激励性等特征,其融合了线上线下、同步异步、虚实结合的多元教学活动,是一种颠覆性创新。
(4)智慧教室。课堂授课应该在智慧教室,开展对话式教学、启发式教学,尽量减少灌输式讲授,强化互动及生成。
(5)师-生-机共同体。探究社区模型(COI)可能需要迭代更新,常见的师-生交互、生-生交互、生-内容交互之外,需要增加生-机交互,最终构建“师-生-机”共同体。

智慧课程建设讨论
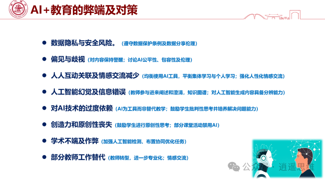
以人为中心理念。各种技术的使用,都是为了促进人的发展。在使用人工智能技术之前,我们有必要慎重考虑清楚AI+教育的优势和弊端。


课程目标可能需要重构和创新。基于知识-能力-素质(KAQ)培养理念,强化培养数字时代所需的底层核心数字素养,如思考、提问、批判性思维、创新性思维、审美、好奇心、共情、反思、自主学习、沟通、合作、技术敏感力等。事实上,师生的数字素养都需加强。
知识图谱、能力图谱、素质图谱的落地应用。目前知识图谱虽然还存在很多问题,但已初步具备应用的可能性。能力图谱及素质图谱还需耐心等待。不过现在有的平台提思政目标,显然不太合适。
形成性评估、数字画像和及时反馈。生成式人工智能背景下,底层的数据模型很关键,我们可以精准掌握学生的学习情况,设计个性化学习路径,但也需关注学生学习行为及测验结果数据的可靠性。例如,我们更应关注学生与内容的交互结果,而不是仅仅关注学生的学习行为(如视频观看等)。另外测验与作业本身的可靠性如何,学生是否可能基于生成式人工智能来作弊?测验与作业需要如何优化调整?
智慧教室建设。智慧教室需深度融合技术、设计(空间)及教学法于一体,使课堂成为智慧课堂。交大的智慧教室坚持“实用、易用、耐用、爱用”的原则,在国内有一定的影响力。
学校准备。学校需有足够的经费投入,为教学搭建或购买合适的平台及大模型。同时开展有效的教师培训,出台相应的激励政策。
混合式学习设计。教学需基于TPACK框架,深度整合教法、技术和内容,构建师-生-机共同体。
情感交流。师生的情感交流不可或缺。教师需“身正为范”,自身融入教学,一直拥有好奇心、激情与使命感。教师是行走的课程思政,与学生情感互联。
本文转载于公共号教育信息化100人,如涉及版权等问题,请及时与我们联系删除。

